PG电子(中国)官方网站-PG引领电子商务
最新动态-PG电子商务平台
首页
关于PG
代运营服务
天猫代运营
淘宝代运营
天猫国际代运营
京东代运营
抖音代运营
直播代运营
客服托管
流量增长
抖音千川投放
直通车托管
爆款营销
数据洞察
电商数据报告
电商数据服务
品牌孵化器
合作伙伴
最新动态
服务热线:
15863625963
首页
关于PG
代运营服务
天猫代运营
淘宝代运营
天猫国际代运营
京东代运营
抖音代运营
直播代运营
客服托管
流量增长
抖音千川投放
直通车托管
爆款营销
数据洞察
电商数据报告
电商数据服务
品牌孵化器
合作伙伴
最新动态
PG新闻
进击与代价:阿里2025权力重构下的千亿反击与豪赌
2025-12-30
阅读(732)
当2025年中国互联网的年度故事被书写,阿里巴巴的回归是毋庸置疑的焦点——从年初闪购战场的烽烟骤起,到年末AI军备竞赛的加码宣言,一场股价的“V型”反转,勾勒出这家巨头波澜壮阔的一年。 市值从低谷挣扎到稳步回升,其背后是新领导层操盘的“...
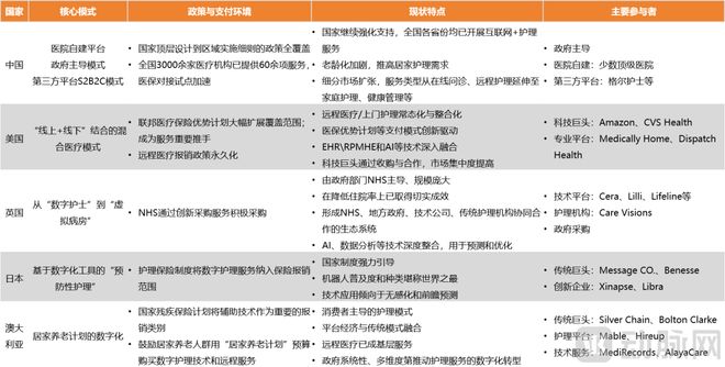
2025“互联网+护理服务”研究报告:数据解析供需端核心需求变化第三方S2B2C平台模式成主流方向
2025-12-30
阅读(799)
我国人口老龄化正呈现规模与速度的“双超”特征,60岁及以上老年人口已突破3.1亿,社会保障体系与医养服务供给持续承压。在此背景下,“互联网+护理服务”作为医疗健康体系转型升级的一大支柱,是应对人口老龄化挑战、缓解医疗资源紧张、提升患者生...
“智造”花都系列⑥:奥比亚皮具中国箱包行业生产工艺标准制定者
2025-12-30
阅读(799)
“十四五”期间,花都区坚持产业第一、“智造立区”,始终坚持以产业科技互促双强为引领,坚定扛起“极点示范”新担当。在此期间,尽管区内各行各业历经了自改革开放以来最多的考验,但他们迎难而上、创新举措,战胜了重重困难,保持了良好的发展态势。宝剑...
用友:2025年ERP价值化国产替代方法、路径与实践报告
2025-12-30
阅读(542)
ERP国产替代已进入价值替代新阶段,在国家战略、企业转型与技术创新三大驱动力推动下,成为企业实现自主可控与数智化升级的关键举措。替代的核心并非简单替换系统,而是通过数智技术融合,实现业务模式创新、管理效率提升与核心竞争力增强,达成更高经...
工业企业数字化选型困局:ERP该花多少钱?全系统组合怎么选?
2025-12-30
阅读(737)
“10 万以上的 ERP 不敢碰,20 万的方案直接否决”,这是当下众多中小工业企业老板面对数字化转型时的普遍心态。而中型企业则陷入另一重迷茫:PLM、ERP、MES、CRM 等一揽子系统究竟该上哪些,又该为这套 “数字化基建” 预留多...
亚信安全:2024年初公司出资1亿元参股上海垣信卫星成为其股东及安全能力建设核心伙伴
2025-12-29
阅读(532)
(002373.SZ)于12月26日晚间公告,为把握AI与交通深度融合的战略机遇,公司拟将原项目“下一代智慧交通系统产品与解决方案研发升级及产业化项目”后续资金约9.56亿元进行变更并集中投入于更具前景的“物流无人化关键技术研发及产业化项...
深化“AI+”战略落地:千方科技锚定干线物流自动驾驶
2025-12-29
阅读(732)
(002373.SZ)于12月26日晚间公告,为把握AI与交通深度融合的战略机遇,公司拟将原项目“下一代智慧交通系统产品与解决方案研发升级及产业化项目”后续资金约9.56亿元进行变更并集中投入于更具前景的“物流无人化关键技术研发及产业化...
丰隆海纹中心楼盘详情-(丰隆海纹中心)售楼处电话-房价-户型配套售楼处电话-地址-房价-在售户型
2025-12-29
阅读(677)
您当前使用的浏览器版本过低,可能存在安全风险,建议升级浏览器,或者用以下浏览器浏览 苏州丰隆海纹中心官方售楼处电线即可咨询楼盘详情_房价、户型、周边配套及交通、地址 pg电子商务科技 苏州丰隆海纹中...
上一页
81
82
83
84
85
下一页