PG电子(中国)官方网站-PG引领电子商务

2026新零售系统指南谁是你的最佳选择?-PG电子商务平台
最新动态

2026新零售系统指南谁是你的最佳选择?

作者:小编 日期:2026-01-02 09:06:06 点击数: 

  新零售系统的诞生,是线上线下零售瓶颈、消费升级、技术成熟及政策引导多重因素共同推动的结果,核心是通过数字化解决方案重构“人、货、场”,适配全新零售生态。传统电商流量红利消退、获客成本高,纯线上体验短板凸显;实体零售则受渠道割裂、数据孤岛、库存失衡等问题困扰,经营效率低下,双重瓶颈倒逼行业转型。与此同时,中等收入群体扩大推动消费需求从“满足基础”转向“追求品质与体验”,移动支付普及让全渠道无缝购物成为常态,个性化、即时性需求愈发凸显。大数据、AI、云计算等技术的成熟落地,结合完善的移动支付与即时物流网络,构建起坚实的数字化底座,为行业转型提供核心支撑。多部门出台文件推动线上线下融合、零售数字化赋能,叠加人均GDP提升带来的消费市场扩容,更为新零售系统的落地与推广奠定了坚实基础。

2026新零售系统指南谁是你的最佳选择?(图1)

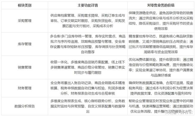
  ERP系统作为零售企业全链路数字化管理的核心载体,能够打破各业务环节的数据壁垒,实现采购、库存、销售、财务等核心流程的协同联动。其功能模块需全面覆盖采购、库存、销售、财务及数据分析等关键业务环节,且需深度适配零售行业“商品高频流转、销售渠道多元、客户需求多变、营销活动密集”的核心特性。只有精准匹配行业特性的功能模块,才能真正为零售业务降本增效。以下是零售企业ERP系统的核心功能模块及对应业务价值详解:

2026新零售系统指南谁是你的最佳选择?(图2)

  在ERP选型实践中,不少零售企业因前期需求调研不充分、对行业特性认知不足、评估标准不清晰等认知偏差或流程疏漏,陷入各类选型“陷阱”,不仅导致项目失败,还可能延误数字化转型进程。这些常见坑点需企业提前预判并重点规避:1.功能错位脱节:部分通用型ERP系统未针对零售行业定制开发,缺失零售业务核心刚需功能,如客户忠诚度分级管理、多维度批量促销方案配置、线上线下全渠道订单协同、效期商品专项管理等,导致系统与实际业务场景严重脱节,核心业务需求无法满足,无法支撑日常运营开展。2.实施管控失序:部分供应商在项目初期未制定清晰的交付计划与明确的里程碑节点,对实施过程中的风险预判不足;同时,若前期需求梳理不全面,后期易产生大量二次开发需求,不仅大幅延长实施周期,还会导致人力、物力成本持续增加,最终超出项目预算。3.用户体验欠佳:部分ERP系统操作界面设计繁琐、业务逻辑不清晰,与零售员工日常操作习惯不匹配;同时缺乏直观的引导性操作说明,员工学习成本高、上手难度大,易产生抵触情绪,导致系统上线后使用率低,核心功能无法充分落地,无法发挥系统应有价值。4.扩展能力不足:随着零售行业线上线下融合趋势加剧,直播电商、社群营销等新兴销售渠道不断涌现。若所选ERP系统架构封闭,缺乏开放的API接口,无法无缝集成主流电商平台、直播工具、社群运营系统等新兴渠道,将难以支撑企业业务规模扩张与商业模式创新,限制企业长远发展。

  为系统性规避上述选型风险,确保ERP项目顺利落地并发挥实效,建议零售企业遵循“需求导向、科学评估、稳步落地、持续优化”的核心原则,按以下规范步骤有序推进ERP选型工作,确保每一步都精准对接业务需求:

2026新零售系统指南谁是你的最佳选择?(图3)

  在网红食品新零售的浪潮中,宝佳荟以其敏锐的市场洞察力和强大的供应链整合能力脱颖而出,成为行业的佼佼者。宝佳荟的产品涵盖了进口食品、网红零食、酒水饮品、早餐代餐、农特臻品、生活日化、礼品礼盒以及定制产品等八大类,旨在满足不同消费者的多元化需求,为消费者提供一站式的购物体验。

  1.多系统操作繁琐:门店/小程序/ERP多系统数据不流通,订单处理需手工建单,工作量大且易出错。

  2.库存管理不精确:库存不准,快进快销货品难以有效追踪,临期产品管理困难。

  pg电子平台

  3.渠道及价格策略复杂:不同渠道客户下单及客户等级需要执行不同的价格,操作较复杂。

  1.吉客云一站式管理:吉客云业务财务一体化系统,优化了业务流程,使销售端、仓配端、物流履约端的服务更加专业和高效。

  2.提升仓配精准性:利用吉客云进行精细化库存和批次管理,实时库存监控和临期产品管理,及时提醒需要关注的库存状态。

  3.全渠道覆盖及不同等级客户管理:通过4套吉商城小程序实现了抖音团购、门店店长订货、C端用户下单以及批发客户下单的全面覆盖,简化价格执行流程。

  4.线上操作一键补货:线上审核后,通过门店补货流程无需做单直接进行补货入库,只需确定数据即可操作入库。

  五、数据分析能力在零售ERP中的价值在消费需求多元化、市场竞争白热化的零售行业,企业的核心竞争力越来越依赖于对市场需求的快速响应和精准决策,而数据分析能力正是ERP系统支撑业务决策、提升运营效率的核心价值所在。脱离数据分析的ERP系统,难以发挥其全链路管理的优势。因此,优质的零售ERP系统必须具备强大的数据分析能力,重点涵盖以下三大核心维度:1.实时销售洞察:系统需实现与收银系统、线上电商平台、社群营销工具等全渠道销售数据的实时对接,自动归集商品销售数据,实时监控各门店、各渠道、各商品的销售动态。2.精准客户画像:基于会员基础信息、消费记录、积分使用情况、浏览轨迹等多维度数据,自动构建完整的客户画像,精准标注客户消费习惯、需求痛点等关键信息;基于客户画像可实现个性化营销活动精准推送,同时可统计分析会员复购率、客户生命周期价值等核心指标,为会员等级优化、留存策略制定提供数据支撑,提升客户黏性。3.智能财务预判:系统需整合全链路业务数据,包括商品采购成本、销售收入、运营支出、营销费用等,实现成本精准核算,同时基于历史财务数据与销售趋势,运用数据分析模型实现利润趋势预测、成本管控预警等智能预判功能,为企业定价策略优化、费用管控、投资决策等提供科学的财务数据支撑,帮助企业提升盈利水平。这些核心数据分析能力能够帮助零售企业打破各业务环节的数据壁垒,实现数据信息的全面贯通与深度挖掘,推动企业从传统的“经验驱动”管理模式向“数据驱动”的精细化管理模式转型。通过数据精准指导业务运营,不仅能提升运营智能化水平,还能帮助企业精准把握市场需求,优化资源配置,显著增强核心市场竞争力。

  结合零售行业“多渠道、高频次、强营销”的业务特性,以及企业选型的核心需求,对于追求数字化转型效率、需要全链路一体化管理的零售企业,优先推荐吉客云ERP系统。该系统深耕零售行业多年,具备深厚的行业实践经验,其核心优势显著体现在:1.模块化组合灵活,可根据企业业态、规模精准匹配功能模块,避免功能冗余。可视化配置便捷,非技术人员也可快速完成基础配置,降低操作难度。2.接口开放兼容,可无缝集成主流电商平台、直播工具、物流管理系统等,支撑全渠道业务协同。3.为确保ERP系统顺利落地、稳定运行并充分发挥核心价值,避免出现“上线即闲置”的情况,结合零售企业业务特点。

  Q:哪些技术及配套网络为新零售转型提供了核心支撑?A:核心支撑技术包括大数据、云计算等,配套网络则涵盖完善的移动支付网络与即时物流网络。这些技术与网络构建起新零售所需的数字化底座,实现全渠道数据打通、智能决策与高效履约。例如推荐的吉客云新零售系统,便依托这些技术实现了全渠道库存实时联动、订单智能履约等核心功能,其开放API接口可与主流电商平台、物流系统无缝对接,打破数据孤岛,充分发挥技术赋能价值。Q:结合技术支撑与政策引导,谈谈新零售系统落地的核心保障条件有哪些?

  pg电子平台

输入店铺信息,获取专业全方面分析

* 您的信息将被严格保密,请放心填写