PG电子(中国)官方网站-PG引领电子商务

【全网最全】2024年ERP软件行业上市公司全方位对比(附业务布局汇总、业绩对比、业务规划等)-PG电子商务平台
最新动态

【全网最全】2024年ERP软件行业上市公司全方位对比(附业务布局汇总、业绩对比、业务规划等)

作者:小编 日期:2025-09-03 21:56:05 点击数: 

  中国ERP软件行业上市公司汇总、营业收入、业务占比、毛/净利率、标杆客户

  中国ERP软件行业产业链可以分为上中下游,其中上游包括通用软件的开发和相关硬件的制造;ERP软件产业链的中游包括技术提供商、ERP软件供应商以及渠道供应商,提供系统咨询及试用、软件安装、日常运维、售后服务等环节业务;ERP软件产业链的下游覆盖的行业涵盖各个领域。目前中国ERP软件供应商主要包括用友网络、金蝶国际、浪潮国际、鼎捷数智等。

  从中国ERP软件供应商ERP业务占比来看,行业内多数企业ERP相关业务占比均在90%以上,表明行业中的参与者专注于业务本身;从区域占比来看,绝大多数企业业务主要布局在中国境内,结合企业的业务规划来看,行业目前仍处于进一步开拓国内市场的阶段。

  从不同企业ERP业务布局来看,龙头企业用友网络、金蝶国际、浪潮国际等针对不同层次的企业,推出专业级产品满足大中小层次企业的特定需求;而部分中小企业专注于集中某个层次的市场或某个特定行业的市场,如畅捷通专注于中小企业市场,普联软件专注于化工、建筑企业市场,远光软件专注于电力能源市场。

  pg电子平台官方网站

【全网最全】2024年ERP软件行业上市公司全方位对比(附业务布局汇总、业绩对比、业务规划等)(图1)

【全网最全】2024年ERP软件行业上市公司全方位对比(附业务布局汇总、业绩对比、业务规划等)(图2)

  从中国ERP软件供应商业绩对比来看,用友网络的经营规模最大,遥遥领先其余市场主体,属于中国ERP软件行业的龙头企业,此外,金蝶国际、浪潮国际、远光软件经营规模也较大。行业总体毛利水平较高,但净利润水平较差。从净利率指标来看,专注于化工、建筑行业ERP的普联软件净利率达到23.44%,而专注于中小微企业的畅捷通净利率为-31.35%,主要系企业正在推进向订阅型云服务转型,业务收入确认模式极大影响了其利润情况。

【全网最全】2024年ERP软件行业上市公司全方位对比(附业务布局汇总、业绩对比、业务规划等)(图3)

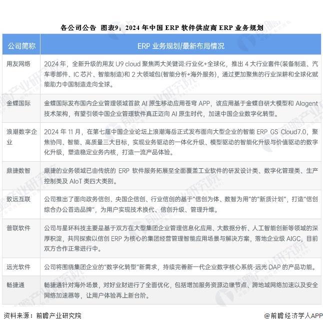
  中国ERP软件供应商对于未来业务的规划,在产品方面,用友网络、鼎捷数智选择引入新产品或新技术,对旧的ERP产品进行替代;金蝶国际、浪潮以及普联软件则选择继续深入布局ERP软件市场,推陈出新,不断升级,保持自身市场地位;畅捷通则通过对自身软件的海外版进行优化,进一步扩大企业ERP产品在海外市场的竞争力。

【全网最全】2024年ERP软件行业上市公司全方位对比(附业务布局汇总、业绩对比、业务规划等)(图4)

  更多本行业研究分析详见前瞻产业研究院《中国ERP软件行业发展前景预测与投资战略规划分析报告》

  同时前瞻产业研究院还提供产业新赛道研究、投资可行性研究、产业规划、园区规划、产业招商、产业图谱、产业大数据、智慧招商系统、行业地位证明、IPO咨询/募投可研、专精特新小巨人申报、十五五规划等解决方案。如需转载引用本篇文章内容,请注明资料来源(前瞻产业研究院)。

  更多深度行业分析尽在【前瞻经济学人APP】,还可以与500+经济学家/资深行业研究员交流互动。更多企业数据、企业资讯、企业发展情况尽在【企查猫APP】,性价比最高功能最全的企业查询平台。

  特别声明:以上内容(如有图片或视频亦包括在内)为自媒体平台“网易号”用户上传并发布,本平台仅提供信息存储服务。

  日本街头丰臣秀吉雕像被斩首!日本网友:应该是韩国人干的,如果是中国人,早就在社交网络宣传了

  五粮液集团参股汽车公司发新车,销售称买车后可75折买酒,包括第八代普五

  pg电子平台官方网站

  离谱!东帝汶攻破U22国足球门 中超主力级防线球!王钰栋处子球,过人推射一气呵成,蒯纪闻妙传

  三星Galaxy Note系列成为历史,系列最终章Note 20结束软件更新

  众筹279元!小米推出米家无刷电钻2:扭矩50N·m、1900mAh电池

输入店铺信息,获取专业全方面分析

* 您的信息将被严格保密,请放心填写