PG电子(中国)官方网站-PG引领电子商务

重磅!2024年中国及31省市ERP软件行业政策汇总及解读(全)十余省份出台规划目标-PG电子商务平台
最新动态

重磅!2024年中国及31省市ERP软件行业政策汇总及解读(全)十余省份出台规划目标

作者:小编 日期:2025-04-03 17:53:14 点击数: 

  ERP软件行业是是计算机软件中的一类,属于软件和信息技术服务业。我国政府直接关于ERP软件的政策较少,大多都是基于整体软件行业及产业数字化的政策规范。国家“十一五”时期提出加快制造业信息化,优先重点推进制造业的信息化水平,之后再历次国家规划中提出增强信息行业的服务水平,赋能传统产业,在国家“十四五”规划中,我国正在推动数据赋能全产业链协同转型,加速推进产业数字化,在研发、生产、管理、市场服务等方面数字化应用将加速渗透。

重磅!2024年中国及31省市ERP软件行业政策汇总及解读(全)十余省份出台规划目标(图1)

  近几年国家发布关于软件与信息技术服务业的相关政策中,多次提及到集成电路产业和软件产业发展环境,深化产业国际合作,提升产业创新能力和发展质量。此外,在部分其他行业的相关政策中,提及到ERP软件在行业中的推广应用,这些政策将有助于推动ERP行业对下游应用领域的持续渗透。此外,由于ERP软件涉及到企业关键信息,因此国家制定了一系列有关软件产品信息安全的相关政策,有利于保护企业机密信息不被泄露,降低ERP软件信息安全风险。

  2022年9月底,国资委下发内部79号文件,全面指导并要求国央企落实信息化系统的信创国产化改造。79号文件部署了国央企信创改造的具体量化要求和推进时间表,最终要求在2027年底前,实现所有央国企的信息化系统国产替代。在实施要求上,按照信创不同领域的替换难度、考虑国产技术水平、各企业的实际情况等因素,替换原则划分为“全面替换”、“应替就替”、“能替就替”,分情况控节奏推进信创替代工作。

重磅!2024年中国及31省市ERP软件行业政策汇总及解读(全)十余省份出台规划目标(图2)

重磅!2024年中国及31省市ERP软件行业政策汇总及解读(全)十余省份出台规划目标(图3)

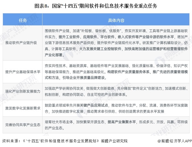
  ERP软件是软件行业的重要分支,国家对ERP软件的规划大都是对整体软件行业进行的规划,2021年11月15日,中国工信部发布《“十四五”软件和信息技术服务业发展规划》,提出到2025年,工业APP突破100万个,长板优势持续巩固,产业链供应链韧性不断提升;主营业务收入达百亿级企业过百家,千亿级企业超过15家;建设2-3个有国际影响力的开源社区,培育超过10个优质开源项目。高水平建成20家中国软件名园;规模以上企业软件业务收入突破14万亿元,年均增长12%以上。

重磅!2024年中国及31省市ERP软件行业政策汇总及解读(全)十余省份出台规划目标(图4)

  “十四五”规划和2035年远景目标纲要提出,要加强产业基础能力建设,实施产业基础再造工程,加快补齐基础零部件及元器件、基础软件、基础材料、基础工艺和产业技术基础等瓶颈短板。培育壮大人工智能、大数据、区块链、云计算、网络安全等新兴数字产业,提升通信设备、核心电子元器件、关键软件等产业水平。

  “十四五”期间,我国主要省份也提出了软件行业的发展目标。其中,北京、上海、重庆、浙江、江苏等地均提出了至2025年末的软件和信息服务业营收规模目标。此外,广东、福建虽未公布营收规模目标,但在推进产业数字化方面也提出相关的建设目标或规划,如设立工业软件基金,培育工业软件优秀企业等。

重磅!2024年中国及31省市ERP软件行业政策汇总及解读(全)十余省份出台规划目标(图5)

  更多本行业研究分析详见前瞻产业研究院《中国ERP软件行业发展前景预测与投资战略规划分析报告》

  同时前瞻产业研究院还提供产业新赛道研究投资可行性研究产业规划园区规划产业招商产业图谱产业大数据智慧招商系统行业地位证明IPO咨询/募投可研专精特新小巨人申报十五五规划等解决方案。如需转载引用本篇文章内容,请注明资料来源(前瞻产业研究院)。

  更多深度行业分析尽在【前瞻经济学人APP】,还可以与500+经济学家/资深行业研究员交流互动。更多企业数据、企业资讯、企业发展情况尽在【企查猫APP】,性价比最高功能最全的企业查询平台。

  本报告前瞻性、适时性地对ERP软件行业的发展背景、供需情况、市场规模、竞争格局等行业现状进行分析,并结合多年来ERP软件行业发展轨迹及实践经验,对ERP软件行业未来的...

  如在招股说明书、公司年度报告中引用本篇文章数据,请联系前瞻产业研究院,联系电话:。

重磅!2024年中国及31省市ERP软件行业政策汇总及解读(全)十余省份出台规划目标(图6)

重磅!2024年中国及31省市ERP软件行业政策汇总及解读(全)十余省份出台规划目标(图7)

  前瞻产业研究院中国产业咨询领导者,专业提供产业规划、产业申报、产业升级转型、产业园区规划、可行性报告等领域解决方案,扫一扫关注。

  【行业深度】洞察2024:中国ERP软件行业竞争格局及市场份额(附市场集中度、企业竞争力评价等)

  【ERP软件】行业市场规模:2024年中国ERP软件行业市场规模将超过210亿元 海外产品应用占比超45%

  2024年全球ERP软件行业发展现状 全球市场规模超过600亿美元【组图】

  2024年中国ERP软件行业细分制造业ERP分析 市场规模接近200亿元【组图】

  【投资视角】启示2024:中国ERP软件行业投融资及兼并重组分析(附投融资汇总、产业基金和兼并重组等)

  pg电子商务科技

输入店铺信息,获取专业全方面分析

* 您的信息将被严格保密,请放心填写